Your web browser is out of date. Update your browser for more security, speed and the best experience on this site.

Update your browser

all things water®

Contact Us

498 Seventh Ave, 11th Floor
New York, NY 10018

(212) 539-7000

Next-Generation Nutrient Removal

Katya Bilyk, PE

Nutrient removal from wastewater tends to be an energy- and chemical-intensive process. Next-generation approaches can reduce energy and chemical costs, simplify operations, increase treatment capacity, and position a facility for both resource recovery and process intensification.

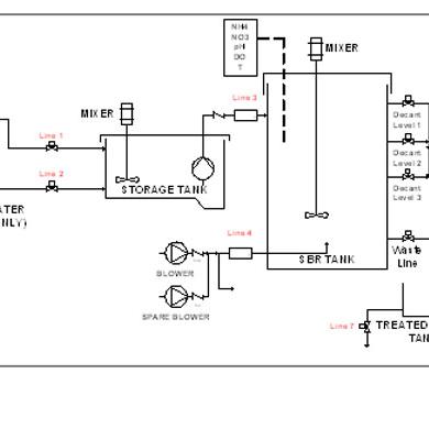
Next-generation nutrient removal (NGN) approaches like partial nitrification, denitrification, anammox, leveraging internal carbon storage for denitrification, simultaneous nitrification and denitrification and sidestream-enhanced biological phosphorus removal (EBPR) can allow utilities to reduce cost, footprint, energy and chemical demand associated with nutrient removal.

Hazen is helping to lead the adoption of NGN processes at many water resource recovery facilities. We understand the intricacies associated with implementing NGN, including the increased reliance on instrumentation and real-time process controls it often requires. Our phased approach to implementing NGN can optimize a utility's return on investment while minimizing complexity.

Our Work

Key advantages of next-generation nutrient removal include increased process capacity, reduced operations and maintenance (O&M) costs and greenhouse gas, simplification of operations, and positioning the utility to perform resource recovery and process intensification.