Process Control of a Sidestream Deammonification Sequential Batch Reactor
W.O. Khunjar - Hazen and Sawyer; S. Mehta and C. Desmottes - Degremont North American Research and Development Center; A. Kaldate - Infilco Degremont
Last Modified Sep 14, 2022
 
          Sidestream nitrogen loads from wastewater treatment plants can account for 15-20 percent of influent nitrogen. Due to the negative impact that nutrient peaks can have on the mainstream process, sidestream treatment is often an economical option for managing these recycle nutrient loads. Deammonification has emerged as a robust treatment technology that can be used to manage nitrogen loads in sidestream flows. By using deammonification, plants can theoretically observe up to 62.5% oxygen savings and 100% electron donor savings relative to conventional nitrification/denitrification.
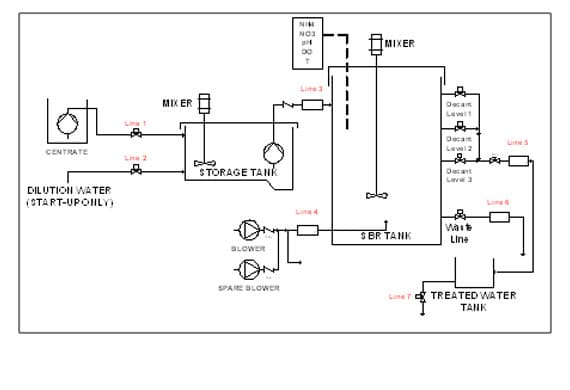
Sidestream deammonification is performed by first converting approximately 50% of the influent ammonia into nitrite and then performing simultaneous ammonia and nitrite removal via anaerobic ammonia oxidation (anammox). For this system to function efficiently, repression of nitrite oxidizing bacteria (NOB) and selective enrichment of anaerobic ammonia oxidizers (anammox bacteria) is needed. Repression of nitrite oxidation can be achieved by controlling a combination of factors including free ammonia (FA) concentrations, free nitrous acid (FNA) concentrations, temperature, pH, dissolved oxygen (DO), and sludge age (Gabarro et al., 2012). Anammox bacteria enrichment is challenged by the low specific growth rate (0.006 to 0.23 1/day), low biomass yield (0.11 to 0.13 g VSS/g NH3-N), sensitivity to inhibition by nitrite, phosphate, sulfide, oxygen and competition by nitrite oxidizing bacteria and heterotrohic denitrifying bacteria for substrates (Fei, 2012; Star et al., 2008). In this paper, we present results from the startup and long term operation of a pilot-scale sidestream deammonification sequential batch reactor inoculated with waste activated sludge and fed dewatering centrate. Discussion of the process control strategies employed for NOB repression and anammox enrichment is also provided.
 
     
     
     
     
     
     
     
     
     
    